【吉林最新疫情风险地区,吉林最新疫情风险地区名单】
全国中高风险地区的分布
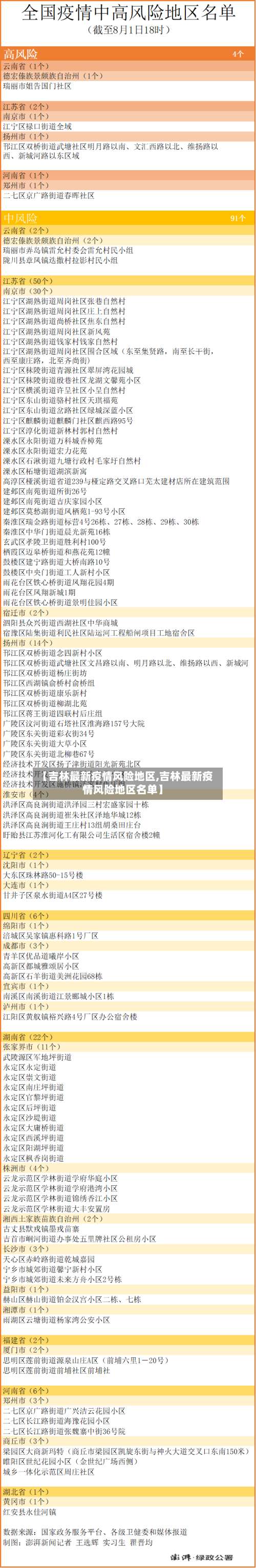
〖壹〗 、可以通过微信国家政务服务平台查看最新的全国中高风险疫情地区分布,具体步骤如下:进入微信国家政务服务平台:打开微信 ,在搜索栏输入“国家政务服务平台 ”,进入该程序页面 。点击各地疫情风险等级查询:在程序页面中,找到并点击“各地疫情风险等级查询”选项。选取全国中高风险疫情地区:在弹出的页面下方 ,点击“全国中高风险疫情地区”选项。

〖贰〗、查看风险地区分布:跳转至新页面后,系统会以地图或列表形式展示全国高中低风险地区的分布情况 。地图模式下,不同风险等级区域可能用不同颜色标注(如高风险为红色、中风险为橙色 、低风险为绿色);列表模式则按省份、城市逐级展示,可快速定位目标地区。

〖叁〗、整体评级分布参评的4398家机构中 ,2201家位于“绿区 ”(1-5级),资产占比约99%,表明银行业整体安全边界稳固。1881家位于“黄区”(6-7级) ,需关注潜在风险。316家位于“红区”(8-D级),为高风险机构,但数量较峰值减少333家 ,风险持续收敛 。
〖肆〗、查询全国中高风险区:在查询页面底部点击“查看全国中高风险疫情地区”,可获取实时更新的全国中高风险区列表,包含具体省份 、城市及区域名称。注意事项:风险等级划分依据为当地疫情形势、病例数及传播风险 ,由省级卫生健康部门动态调整并公布。
今年考研需要提前隔离?2地公布最新防疫政策!
今年考研是否需要提前隔离需视考生所在地区及具体情况而定,近来广东省和吉林省已公布最新防疫政策,其中吉林省要求来自疫情中、高风险地区的考生提前报告并预留时间执行防疫规定 ,可能涉及隔离;广东省则未明确要求所有考生隔离,但建议尚在外地的考生考前14天返回考点所在地市并遵守当地防疫要求 。
考研初试时间近来未有官方通知表明会延期,是否需要提前隔离取决于考生是否来自或途径中高风险地区,以及目标省市的具体防疫要求。近来广东省 、吉林省、宁夏省、湖北省已公布考研防疫政策 ,具体如下:广东省疫苗接种:除身体原因等特殊情况外,建议所有考生积极主动接种新冠疫苗。
部分省市考研防疫具体要求江苏省考前准备:考前14天起,每天自行测量体温和监测健康状况;尽量留在江苏省内 ,避免前往中高风险地区;12月11日前申领“苏康码 ”,考前连续14天通过“苏康码”界面进行健康申报;赴考时准备好口罩 。

吉林白城属于中风险还是低风险?
截止2021-03-13 08:12:42 最新数据显示,吉林地区近来没有中 、高风险区域 ,都是低风险地区。
不严重。通过查询相关资料显示白城市疫情不严重,白城市属于低风险地区,已经连续150天无增加病例 ,白城市是吉林省所辖的地级市,位于吉林省西北部,嫩江平原西部 ,科尔沁草原东部 。
白城快递已经恢复正常了。近来白城疫情不算严重,属于低风险地区,快递是正常运营的。不过快递是否停运、快递停运几时恢复,与白城的疫情严重程度关系很大 。因为疫情随时都有可能变化 ,如果想要了解白城快递有没有正常收发货,最可靠的方式是直接向快递公司的客服询问,他们能够提供白城快递停运、恢复的相关信息。
开放了。白城市是吉林省所辖的地级市。通过查询疫情防控显示:截止到2022年10月21日 ,该地区处于低风险地区,华严寺已经对外开放了 。白城位于吉林省西北部,嫩江平原西部 ,科尔沁草原东部。
吉林出入现状:吉林现在还能自由出入,因为吉林省并没有因为此次本土疫情而封城。但前提是所在地区是低风险区 。根据吉林省此次本土疫情分布情况来看,吉林市确诊病例比较多 ,而其他城市如辽源市 、通化市、白山市、白城市等并没有本土确诊病例,疫情风险等级没有升级。
2022年11月26日吉林市新增11个高风险区
〖壹〗 、经专家综合研判,自2022年11月26日15时起 ,新增高风险区11个,其中昌邑区1个、龙潭区6个、船营区2个、丰满区1个 、蛟河市1个。
〖贰〗、自2022年11月26日15时起,新增高风险区11个,其中昌邑区1个、龙潭区6个 、船营区2个、丰满区1个、蛟河市1个 。
〖叁〗 、现将基本情况公布如下:无症状感染者1:现住址桦甸市八道河子镇复兴村夹皮沟二社。为25日报告无症状感染者5的密切接触者。无症状感染者2:现住址龙潭区湘潭一区 。为26日报告无症状感染者1-3的密切接触者。无症状感染者4:现住址蛟河市拉法街道海青双庙子屯。为26日报告无症状感染者18的密切接触者 。
全国中高风险地区再度清零是怎么回事?
〖壹〗、此前 ,全国经历过一次中高风险清零。4月30日,当时全国唯一高风险地区——北京市朝阳区的疫情风险等级降为低风险。5月7日,牡丹江市林口县由中风险降为低风险;当天 ,国家卫健委发言人米锋宣布,全国所有县域均调整为低风险。然而,同样在5月7日 ,吉林省吉林市下辖舒兰市报告1例本土病例,为45岁女性洗衣工 。
〖贰〗、日前,很多天津的朋友们发现 ,天津的行程卡也摘星了!据了解,近来天津市中高风险地区已经全部清零,所有地区均为低风险地区。很多网友可能都期待着可以自由出行了 ,那么天津摘星是否也解封了?天津现在可以正常出行吗?下面来具体了解下吧。
〖叁〗 、古北水镇情况:古北水镇退订8900间预订客房和一大批年终商务会议,会展团客等是其春节前主要客流 。北京和河北疫情变化,防控政策走严是其业务有变的关键因素之一。北京顺义有多个中风险地区,河北石家庄藁城区是高风险地区 ,中风险地区更多,地缘距离使两地防控政策趋严。
〖肆〗、六月二十九武汉是低风险地区 。武汉市卫生健康委员会2020年6月5日公布,该市最后三名新冠肺炎患者出院。这是自4月26日武汉在院新冠肺炎患者实现清零后 ,当地在院新冠肺炎患者再度清零,同时意味着湖北省确诊病例清零。根据通报,截至6月1日24时 ,武汉市东西湖区已连续14天无新增报告新冠肺炎确诊病例 。
〖伍〗、我认为成都地区要想实现全面清零,那么首先要确保当地不会再度出现新增感染病例。因此,时间还需要在一个星期之内。疫情对人类社会造成了巨大影响 ,疫情影响的不仅仅是经济发展,同时影响到了居民的日常生活 。这一点对于全世界都是一样的,当然我国在疫情防控方面的工作做的是十分到位的。
2022吉林疫情源头找到了吗?源头具体在哪?附最新消息
022年吉林省3月疫情源头尚未找到 ,但与境外输入存在关联,基因测序显示病毒为奥密克戎(BA.2进化分支)。 具体分析如下:疫情源头尚未明确,但存在境外输入关联推测未确认具体源头:截至相关报道发布时,吉林省3月疫情的直接源头尚未找到。
源头二:3月2日 ,吉林市在主动就诊人员中发现病例,后续排查中陆续发现关联感染者,形成第二条传播链 。传播路径:两起源头病例引发社区传播后 ,病毒通过人员流动 、密集场所聚集等方式,在长春市、吉林市等重点区域快速扩散,最终导致全省累计确诊超2万例。
没有找到。吉林省 ,简称“吉”,是中华人民共和国省级行政区,省会长春 。吉林省地处中国东北地区中部 ,与辽宁、内蒙古、黑龙江相连,并与俄罗斯 、朝鲜接壤,地处东北亚地理中心位置。2022年吉林省3月发生的此次疫情源头还没有找到。吉林省地貌形态差异明显 。地势由东南向西北倾斜 ,呈现出东南高、西北低的特征。
发表评论