深圳罗湖疫情风险地区/深圳罗湖区新型肺炎最新消息
今天能去罗湖吗
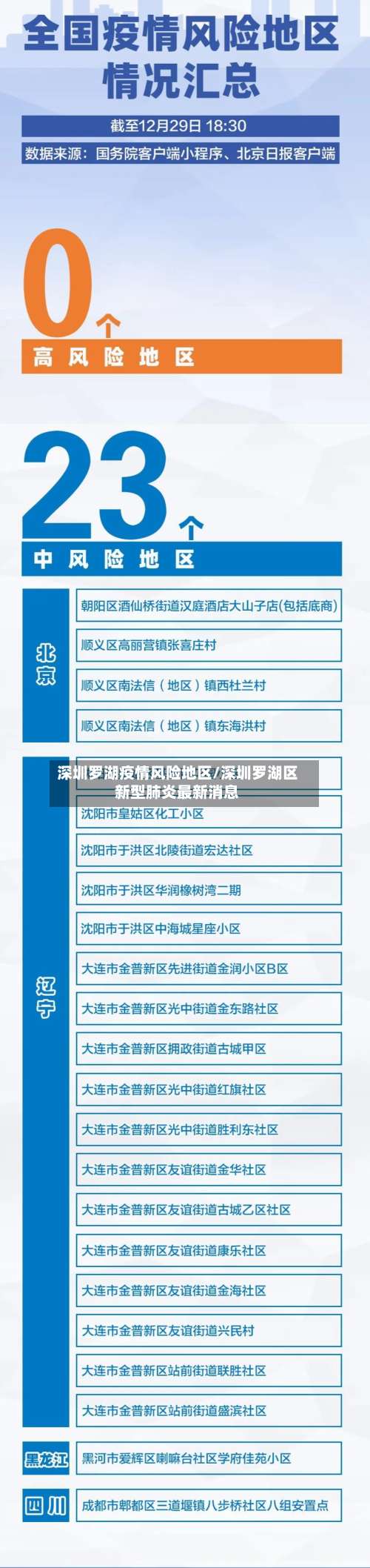
通过查询相关资料显示 ,今天不能去罗湖 。截止2022年09月28日22时,罗湖共有低风险地区4处,中风险地区7处 ,高风险地区5处,有疫情所以是不能去的。

不行,除非晚上 ,今日是深圳“限外 ”正式开罚后的第一个工作日。除前往深圳各口岸的外地客车以外(通行路段可参照上图红色粗线) 。福田区 、罗湖区、南山区、盐田区四个行政区域内的道路,所有非粤B号牌车辆都将禁止通行。

罗湖口岸是连接深圳与香港的重要通道,今日它是否能正常通关成为许多人关注的话题。由于近期香港与内地之间因疫情变化而实施了诸多防控措施 ,罗湖口岸的通关情况也变得尤为复杂 。根据近来的消息,罗湖口岸今日将暂时关闭,直至另行通知。这个决定是基于当前两地疫情防控的需要,确保民众健康安全的重要举措。


深圳罗湖疫情最新消息封几天2022
022年深圳部分区域于3月2日解封 ,全面解封时间预计在3月底左右,具体以官方通知为准 。以下是详细信息:2022深圳解封最新消息2022年3月2日,深圳市罗湖区新型冠状病毒肺炎疫情防控指挥部办公室发布第22号通告 ,决定从3月2日0:00开始,解封罗湖区东门街道和罗湖区清水河街道,相关封控区 、管控区、防范区全部解除管控。
022年深圳实施了封城措施 ,封城7天,预计3月20日解封(无新增病例区域优先),具体解封时间需根据疫情防控形势动态调整。
天。通过查询罗湖疫情资料显示:截止到2022年10月12日 ,深圳罗湖新增13例无症状感染者,已累计感染人数为356人,属于中高风险地区 ,当地居民需要进行隔离,封7天 。深圳,别称鹏城,广东省辖市 ,地处广东省南部,珠江三角洲东岸,与香港一水之隔。
管理措施:前4天加强管理 ,实行“足不出户、核酸检测上门 、服务上门”。第5天起至管控结束,实行“定格管理、足不出楼、错峰取物”管理措施 。如发现阳性后立即转为封控区。执行时间:以上措施自2022年3月27日0时起执行,后续将根据疫情防控形势变化及时调整。
笋岗街道笋岗村(封控区 、管控区除外)临时管控3天 ,原则上人员不进不出,核酸检测落实3天3检 。执行时间与后续调整:以上措施自2022年2月20日24时起执行,后续将根据疫情防控形势变化及时调整。服务热线:封控区、管控区、防范区内居民如遇到生活、就医等困难 ,可拨打暖心服务热线:821299625840651。
1月10日潮州疾控再次提醒有深圳天津旅居史人员尽快报备
〖壹〗 、月10日潮州疾控提醒有深圳、天津旅居史人员尽快报备,主要基于两地疫情传播风险及防控需求,具体原因如下:天津疫情特点及风险 奥密克戎变异株传播:1月8日天津新增2例本土病例 ,经基因测序确认为奥密克戎变异株(BA.1进化分支),与境外输入病例序列不同源,表明为独立传播链 。
〖贰〗、月14日潮州疾控提醒有珠海 、杭州旅居史人员尽快主动报备,主要基于两地分别发现新冠阳性病例的疫情形势 ,具体信息如下:珠海疫情情况病例发现:2022年1月14日,珠海市在核酸检测中发现1名居民新冠病毒初筛阳性,经市疾控中心复核阳性。病例信息:阳性个案1为女性 ,53岁,居住在南屏镇将军山榕园2栋。
〖叁〗、潮州疾控提醒12月31日以来有中山坦洲镇旅居史的人员尽快主动向社区、宾馆或酒店报备,配合落实疫情防控措施 。具体内容如下:事件背景:2022年1月13日 ,广东省中山市新冠肺炎疫情防控指挥部办公室发布通知,1月13日在就诊患者人群中发现一例新冠病毒核酸阳性个案。
〖肆〗 、022年1月25日以来有辽宁省葫芦岛市旅居史的来(返)潮人员需要报备,具体说明如下:报备要求依据:潮州疾控紧急提醒 ,2022年1月25日以来有辽宁省葫芦岛市旅居史的来(返)潮人员,特别是发现自己与病例活动轨迹有交集的来(返)潮人员,需尽快主动向社区、宾馆、酒店报备 ,并配合工作人员落实健康管理措施。
2022深圳疫情为什么这么严重?工厂停工了吗?附出入深圳最新规定_百度...
〖壹〗 、022年深圳疫情严重的原因包括其口岸城市属性、香港疫情外溢、全球疫情流行背景及奥密克戎变异株的高传染性;工厂因防控要求已停工;出入深圳需遵守非必要不离深 、持24小时核酸阴性证明等规定。
〖贰〗、022年深圳此轮疫情预计在3月底结束,但若3月中旬新增病例未得到有效控制,结束时间可能延长 。疫情严重的原因包括全球疫情大流行背景下“外防输入 ”压力大,以及本轮疫情由传染性强、传播速度快的奥密克戎BA.2变异毒株导致。解封需同时满足近14天无新增病例、密接者隔离达标 、全员核酸筛查阴性三个条件。
〖叁〗、深圳疫情这么严重原因一:属于口岸城市 深圳是我国出入境口岸比较多的城市 ,包括罗湖口岸、福田口岸 、深圳湾口岸、文锦渡口岸、皇岗口岸 、沙头角口岸、福永口岸、蛇口口岸等,同时也是出入境人口流量最大的城市之一 。
深圳万象城是否疫区
〖壹〗 、深圳万象城是疫区。2022年2月23日,罗湖区发布通告 ,将桂园街道除封控区、管控区外,所有区域都被划入了防范区,防范区内强化社会面管控 ,严格限制人员聚集,蔡屋围商圈就位于防范区内。这里是罗湖金融商贸核心区,深圳万象城、KKmall等 。多个购物中心在此聚集深圳南山万象城那边现在没有疫情。南山区招商街道爱榕园18栋 、蛇口街道雷公岭村15号调整为中风险地区。
〖贰〗、深圳万象城:位于罗湖区 ,是深圳最早开设的万象城之一,也是深圳最大的购物中心之一,集零售、餐饮、娱乐 、休闲、文化、康体于一体 ,为消费者带来一站式的商业消费体验,深圳万象城汇聚了众多世界知名品牌,如LV 、Cartier、HERMES、CHANEL等,是高端购物的首选之地 。
〖叁〗 、这是继罗湖的深圳万象城、南山的深圳湾万象城后的深圳第3座万象城 ,属于比较高级别的M1商业项目。
发表评论