国内有本土疫情地区吗(国内有本土疫情地区吗最新消息)
31省份新增50例本土确诊,这些病例分布在了哪儿?
省份新增50例本土确诊病例,主要分布在浙江省 ,内蒙古自治区,广东和四川。浙江省主要分布在三地,绍兴市 ,杭州市和宁波市 。主要涉及家庭和人群聚集场所。据有关部门介绍,此次浙江疫情的主要源头是德尔塔变异毒株,主要通过人传人的方式进行传播 ,最快传播速度仅有14秒。

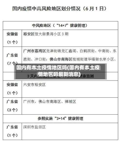
月14日0—24时,31个省(自治区、直辖市)和新疆生产建设兵团报告新增确诊病例73例,其中本土病例50例 ,均在福建(莆田市33例 、厦门市12例、泉州市5例),含9例由无症状感染者转为确诊病例 。

省份新增本土确诊50例,均在福建,疫情中的孩子们让人心疼 据国家卫健委消息 ,9月14日0—24时,31个省(自治区、直辖市)和新疆生产建设兵团报告新增确诊病例73例。
国内31省份疫情主要发生在浙江 、内蒙古和广东。在50例新本地病例中,3例在内蒙古 ,2例在广东 。浙江45例中,绍兴39例,宁波6例;内蒙古3例 ,均在呼伦贝尔市;广东有2例,均在东莞。浙江新冠状病毒爆发是新冠冕肺炎病毒爆发以来的第二次确诊高峰。
这些病例涉及到绍兴市、宁波市、杭州市 、呼伦贝尔市、齐齐哈尔市以及西安市 。

全国无疫情的省份是什么
〖壹〗、西藏自治区是全国唯一没有报告确诊病例的省份。 西藏能够避免疫情,除了得益于有效的防控措施 ,还与其独特的地理环境和气候条件密切相关。 新冠疫情最初于2020年在湖北武汉爆发,西藏由于地处高原,气候条件对病毒传播不利 ,加之游客和外来人员较少,有效降低了病毒传入的风险。
〖贰〗 、西藏自治区是近来全国唯一无疫情的省份 。自2019年底疫情爆发以来,我国各省份均报告有新冠病毒感染病例,但部分省份的部分城市并未出现疫情。 根据最新疫情数据 ,新疆的博尔塔拉蒙古自治州,甘肃的武威市,天津的静海区和蓟州区 ,海南的屯昌县,云南的怒江傈僳族自治州等地均未出现确诊病例。
〖叁〗、近来全国范围内实现疫情清零的省份只有西藏(除拉萨市曾累计确诊一例外,其他专区无疫情通报) 。具体分析如下:西藏的特殊情况西藏是唯一被明确提及“省份清零”的地区。其唯一确诊病例为从湖北省随州市输入的年轻男性患者 ,经全国同步治疗方案及西藏全区医疗资源集中服务后及时治愈,此后其他专区未再通报疫情。
〖肆〗、全国唯一一个没有疫情的省份是西藏自治区,能够做到没有疫情除了当地的疫情措施之外 ,还和当地的地理位置以及环境有关 。可以通过以下内容的进行分析为什么西藏自治区是近来为止全国没有疫情的省份。
〖伍〗、中国唯一没有疫情的地方如果从省份来看,中国各省份都有或有过疫情,不过西藏到近来为止的累计病例也只有1例 ,是累计报告病例最少的省份,西藏被称为“一片净土 ”。
中国内地日增本土感染者超2万例,这些疫情集中在了哪些地区?
中国内地日增感染者主要集中在吉林省和上海市,其它的省市也都有相对少量的病例,涉及到的省份包括浙江 ,黑龙江,山东,四川 ,江苏,福建,河北和安徽等27个省76个城市 。因为本次出现了大量无症状感染者 ,后期的观察是非常重要的,尤其是后期发展走向。本次感染情况主要集中在华东和东北地区。
上海的疫情越来越严重,甚至还出现了新增本土感染者超两万例的情况 ,面对这样的情况,很多人都非常不理解,上海疫情已经出现了这么久 ,也采取了不少的防疫措施,情况为什么还会这么严重,感染的人数不停地激增,拐点这么久还没来临 。
源头二:3月2日 ,吉林市在主动就诊人员中发现病例,后续排查中陆续发现关联感染者,形成第二条传播链。传播路径:两起源头病例引发社区传播后 ,病毒通过人员流动 、密集场所聚集等方式,在长春市、吉林市等重点区域快速扩散,最终导致全省累计确诊超2万例。
上海疫情产生至今 ,每天新增加感染者总数不断提高。4月7日-10日,持续四日新增加感染者数量超出2万例,10日新增加感柒数量达26087例 ,单日新增加创新高 。4月9日,上海常务副市长宗明在新冠疫情新闻发布会上表明,上海将再进行一次全员核酸检测。
全国疫情形势:处于攻坚阶段 ,形势严峻复杂总体数据:3月1日-24日,全国累计报告本土感染者超56000例,波及28个省。重点地区:吉林省疫情高位运行,累计报告感染者超29000例 ,吉林市、长春市持续发展 。上海市 、河北省、福建省、辽宁省疫情快速增长,社区传播风险高。
眉山疾控关于上海 、陕西、哈尔滨、北京疫情的紧急提醒
眉山疾控针对上海 、陕西、哈尔滨、北京疫情发布紧急提醒,要求相关地区入(返)眉人员主动报备并配合管控 ,倡导非必要不前往涉疫地区,同时强调个人防护、健康监测及疫苗接种的重要性。具体内容如下:涉疫地区入(返)眉人员需主动报备并配合管控 上海市:11月18日以来有旅居史的人员 。
四川疾控发布的重要提示主要围绕云南瑞丽疫情,对四川省内群众提出相关防控建议 ,同时四川多地也发布了紧急提示,具体内容如下:云南瑞丽疫情情况2021年3月29日,瑞丽市对重点人群进行常规核酸检测时发现1人核酸阳性 ,随后通过重点人群核酸检测及密切接触者排查,发现8人核酸检测结果阳性。
四川多地紧急提醒近期不要前往青岛市。紧急提醒的背景 据山东省青岛市卫生健康委员会网站消息,截至10月12日24时 ,青岛市累计发现6例新冠肺炎确诊病例和6例无症状感染者 。针对这一情况,四川省眉山市 、泸州市、雅安市、遂宁市 、自贡市、达州市宣汉县、通川区等地相继在当地官方平台发布紧急提醒。
中国近来的疫情情况怎么样?还有本土病例吗?
〖壹〗 、新冠疫情在我国已基本结束,但尚未完全结束,近来处于零星和局部性传播状态。具体分析如下:从疫情本身特点来看:中国疾控中心明确表示 ,国内已取得疫情防治的决定性胜利,经受住了流行病的冲击和考验,并为人群建立了较好的免疫屏障 。群体感染后形成的免疫保护 ,使得国内出现疫情大面积扩散的概率显著降低。
〖贰〗、月18日0—24时,国家卫健委通报新增确诊病例16例,其中本土病例13例(均在新疆) ,境外输入病例3例(广东2例,山东1例)。以下是详细情况:新增确诊病例分布 境外输入:共3例,其中广东2例 ,山东1例。本土病例:13例,均在新疆 。其他相关数据 新增死亡病例:0例。
〖叁〗、月22日0 - 24时,深圳无本土新增病例。当前疫情防控形势依然严峻复杂 ,市民仍不能有丝毫松懈,需继续履行个人防控责任,做好戴口罩 、勤洗手、多通风、勤消毒 、保持社交距离等防护措施,主动配合落实各项疫情防控要求 。
〖肆〗、中国近来的疫情情况相当好 ,国内本土已经没有了新增病例,现在的新增病例完全是从境外输入的,而且都在监控范围内 ,而且国内的生活秩序基本恢复,连跨省旅游也已经有序进行着。居民生活完全正常,除了少数习惯戴口罩 ,是比较讲卫生的一些人,大多数除了在公共场所,其他的大多数人已经可以尽情地呼吸了。
〖伍〗、本轮疫情在全国范围已经基本结束 ,但并未完全结束,近来处于零星、局部性散发状态 。具体分析如下:疫情基本结束的判断依据:2023年2月23日,国务院联防联控机制新闻发布会中 ,中国国家卫生健康委疫情应对处置工作领导小组专家组组长梁万年结合疫情本身特点指出,本轮疫情已基本结束。
发表评论