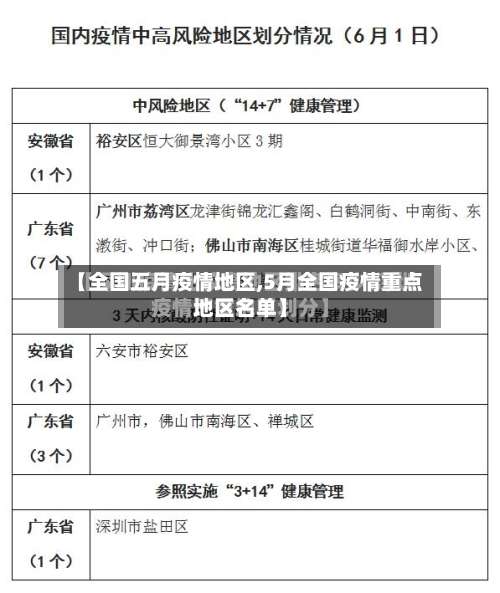
【全国五月疫情地区,5月全国疫情重点地区名单】
定了!5月6日起,全国高速公路恢复收费!这暗示一个重大信号
〖壹〗 、自2020年5月6日零时起,恢复全国收费公路收费!这意味着因疫情防控而免收通行费的政策 ,在执行了三个多月之后宣告结束 。对个人而言,恢复收费意味着出行成本增加,很多网友决定抓住10年来首个“连续五天的”五一小长假,充分享受免费政策的红利。但是#车有料#注意到 ,这个变化的背后,却暗示一个重大信号。

〖贰〗、关键分析:疫情对基本面影响是短期还是长期?政策恢复信号:2020年5月6日高速公路恢复收费,仅鲜活农产品运输等车辆继续免费 ,表明核心收入来源已恢复正常。历史疫情借鉴:非典(2002-2003):持续时间约5年,社会秩序快速恢复 。

〖叁〗、月1日建党节高速收费。自2020年5月6日零时起,经依法批准的收费公路恢复收费(含收费桥梁和隧道)。据交通运输部 ,经国务院同意,恢复全国收费公路收费 。现将有关事宜公告如下:恢复收费时间。自2020年5月6日零时起,经依法批准的收费公路恢复收费(含收费桥梁和隧道)。


日本疫情每天更新5月5日
截至5月5日9点27分 ,日本国内累计确诊15353例,新增120人,累计死亡567人 ,新增11人,累计出院4587人 。PCR检查情况 检查人数:累计PCR检查人数为154646人,新增1065人。节假日更新比以往更慢,最近的新增检查要等黄金周过后才能知道。
截至5月7日9点43分 ,日本全国累计确诊15551人,新增确诊96人,累计死亡590人 ,新增死亡13人,累计出院5146人,新增出院228人 。PCR检查情况 检查人数:根据日本厚劳省数据 ,日本国内累计PCR检查157563人,较昨日新增697人。假期中的检查人数仍在统计,预计次日数据会大幅增加。
东京都于5月5日发布通知 ,因紧急事态宣言延长,东京都内所有公立学校包括中小学、高中及特殊教育学校及其附属教育设施将休校/停业至本月底 。这是东京都配合疫情防控 、减少人员聚集风险的举措,还有经济支持政策缓解从业者压力 ,遵循公共卫生安全优先原则,避免人员流动致疫情反弹,确保防控政策连贯有效。
日本自2023年5月8日起将新冠病毒传染病在《感染症法》中的定位下调至与季节性流感相同的“5类 ”,政府不再统一要求防疫措施 ,转为个人和单位自主判断应对。政策调整背景与时间节点 2023年5月5日,世界卫生组织(WHO)宣布新冠疫情不再构成“世界关注的突发公共卫生事件”,全球防疫措施趋于放宽。
根据5月5日日本相关新闻报道 ,东京都政府已决定将都立学校休校及配套设施停业要求延长至本月底,这一决策直接呼应紧急事态宣言的延长,核心目标是通过减少人员聚集降低疫情传播风险 ,同时配套经济支持措施缓解相关主体的财务压力,整体体现东京都疫情防控的持续高压态势 。
月8日起日本将新冠病毒下调至“5类”,留学生入境措施将取消落地核酸检测 ,整体流程恢复至疫情前水平。具体调整如下:入境防疫政策调整日本政府此前因中国大陆新冠感染情况复杂,对入境人员加强限制,要求进行落地核酸检测。
疫情爆发,台湾重灾区有多严重?
〖壹〗、综合多家媒体报道 ,台湾地区流行疫情指挥中心5月31日公布,岛内新增278例新冠肺炎病例,分别为274例本土病例及4例境外输入病例,另有所谓的“校正回归”本土病例73例 ,总计351例 。确诊病例中新增15例死亡。这已经是台湾单日新增连续17天超百例。
〖贰〗、市场信心受挫:疫情恶化导致投资者对台湾经济前景担忧加剧,资金加速撤离,科技股成为重灾区 。分析师指出 ,疫情失控是台股暴跌的核心原因,若疫情未能有效控制,市场可能进一步承压。数据补充 截至5月11日 ,台湾地区累计确诊1210例,其中12人死亡 、1093人解除隔离、105人住院隔离中。
〖叁〗、据悉,台湾地区新冠肺炎疫情严峻 ,有多位确诊者足迹涉及传统市场,多县市近日都加强了传统市场的防疫管控,除了基本的实名制登记入场和测温戴口罩外 ,基隆市 、台中市、嘉义市、高雄市等多地陆续出台新政,按身份证件尾号对进入市场的民众进行分流限制,减少群聚感染风险 。
〖肆〗 、疫情重灾区农产品供需失衡严重,交通限制、销售渠道中断、饲料短缺等因素导致农产品积压 、养殖业损失巨大 ,供需矛盾突出。小商贩农产品积压腐烂一位网友的父亲在节前用积蓄购买三轮车并批发数千元的水果、干果,准备在过年期间销售。
〖伍〗、经济增长担忧:政府对疫情实施的新限制措施引发了人们对经济增长的担忧,进一步加剧了股市的下跌 。此外 ,台湾省疫苗接种率较低也引发社会忧虑,对股市产生负面影响。
〖陆〗、中国大陆:死亡人数为348人。SARS疫情在中国大陆首次爆发,并迅速扩散 ,经过一系列防控措施,疫情最终得到了有效控制。中国香港:死亡人数为300人 。香港地区是SARS疫情的重灾区之一,由于人口密度大 、交通便捷等因素 ,疫情在该地区迅速传播,导致大量感染和死亡病例。中国台湾:死亡人数为47人。
印度疫情预计5月到峰值,你觉得印度疫情会越来越严重吗?
〖壹〗、而印度疫情急剧的恶化已经引起了世界社会广泛的关注,我认为印度的疫情会发展的十分严重 ,因为印度政府的疫情防控工作做得并不是特别好,所以才会导致了疫情在印度发生反扑 。
〖贰〗、约翰·霍普金斯大学 、普林斯顿大学以及CDDEP的联合预测也显示,5月印度将迎来疫情高峰,确诊病例将达到1亿人 ,其中1000万严重病例。
〖叁〗、印度疫情的恶化对我国的影响可从负面影响和正面机遇两方面分析,整体上我国受印度疫情影响有限,且部分行业迎来发展机遇。
〖肆〗、印度5月15日通报的单日感染病例增幅虽然有所缩小 ,但死亡人数仍接近4000例 。在过去的24小时,印度新增确诊病例326098例,是近三周以来的最低增幅 ,累计确诊病例已升至2437万例,新增死亡病例3890例。然而,感染人数增幅的变缓也可能是因为印度较低的检测率 ,近来的检测率处于5月9日以来的最低水平。
〖伍〗 、印度或将遭遇第3轮疫情,印度的疫情现在单日新增确诊病例虽有下降趋势,但每天新增死亡病例仍居高不下 。
五月会是全球疫情最严重的时刻,二季度全球经济衰退,三四季度成疑_百度...
五月可能是全球疫情最严重的时刻 ,二季度全球经济衰退已成必然,三四季度经济恢复存在极大不确定性。五月或为全球疫情最严重时刻:亚非拉地区疫情大规模爆发:根据疫情传播规律,五月疫情将在亚非拉更大范围内爆发。近来,欧洲一些小国、亚洲部分国家以及沙特、厄瓜多尔等高温国家疫情数据已破万 。
人民币持续升值的影响有:外资流入增多 、人民币购买力增强、出国留学能省钱。外资流入增多 人民币升值 ,代表外资持续流入,有利于资产费用的持续提升,外资进入国内 ,是不能直接用美元的,所以他得到外管局去把美元换成人民币,然后在进入国内投资 ,这样国内的货币供给就会增多。
拜登面临的最糟糕经济情况是2024年初出现的低增长与高通胀并存,且这一局面出现在其政治关键时期(大选前六个月),可能对其选情造成严重冲击。具体分析如下:经济增长显著放缓 ,表现远低于预期2024年第一季度实际GDP增长率仅为6%,是自2022年第二季度经济收缩0.6%以来的最差季度表现 。
020 年前 10 个月有色板块上涨 454%,上证综指上涨 572% ,有色板块基本同步大盘指 数;在 29 个行业涨跌幅位于第 17 位,行业对比表现据中;有色子行业中只有贵金属和锂板块 涨幅较大,铅锌表现最差。 21 疫苗成功和疫情受控促进复苏 疫情对经济的压制即将过去。
发表评论