【疫情风险地区名单河南,河南疫情风险区域查询】
河南疫情中高风险地区名单(河南疫情高中低风险地区名单)
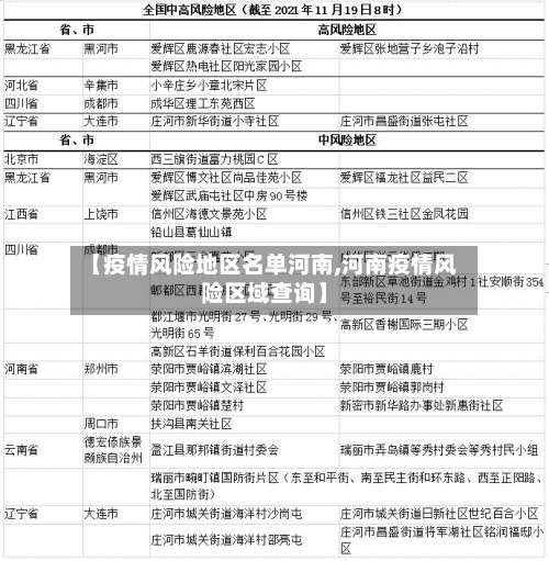
〖A〗、截至近来,郑州中牟县为低风险区。以下为详细说明:当前风险等级:根据最新信息,中牟县近来未被划分为中高风险地区 ,整体处于低风险状态。风险等级动态性:风险等级可能随疫情发展快速调整,建议通过官方渠道(如【风险等级专题】链接或郑州本地宝公众号)实时查询最新情况 。

〖B〗 、截至近来,国内共有2个高风险地区 ,76个中风险地区,主要分布在陕西省、河南省、浙江省等地,以下为详细信息(数据不包括港澳台地区):高风险地区:具体地区名单会随疫情形势动态调整 ,可通过权威渠道实时查询。
〖C〗 、截至相关更新时间,2021年荥阳市中高风险地区名单如下:高风险地区:0个中风险地区:1个荥阳市贾峪镇滨湖社区 相关背景与防控措施:疫情发现与病例情况 2021年11月2日晚,郑州市初筛发现3例核酸阳性人员 ,经复核检测,截至11月3日9时,确诊1例病例、2例无症状感染者。
河南疫情严重地区有哪些?
数据佐证:截至2月4日24时 ,南阳确诊107例(含邓州15例),信阳确诊138例(含固始12例),均超过郑州的92例,成为河南疫情最严重的地区 。结论南阳和信阳因交通枢纽地位、与湖北高校资源紧密联系及劳务输出规模大 ,成为疫情跨省传播的关键节点。其地理位置与武汉的邻近性,叠加春节前后的人口流动高峰,最终导致两地确诊病例数位居河南前列 ,成为抗疫前线。
022年3月,河南省内有疫情发生的城市包括郑州市 、周口市、焦作市、濮阳市 、商丘永城、开封市、信阳市 、洛阳市 。以下是这些地区的相关情况说明:郑州市作为河南省省会,郑州市疫情动态受广泛关注。可通过官方渠道获取确诊病例和无症状感染者数据详情、中高风险区名单、封控区和封闭区名单等信息。
郑州市、许昌市 、漯河市 。根据河南疫情信息查询 ,截止到2022年12月13日,河南疫情最严重的几个城市是郑州市、许昌市、漯河市。河南省,简称“豫” ,中华人民共和国省级行政区。省会郑州 。
郑州新增5处中风险地区
〖A〗 、022年1月9日起,郑州市新增5处中风险地区,具体包括二七区和中原区的5个小区或楼栋 ,其他地区风险等级不变。
〖B〗、截至近来,郑州全域均为低风险区,没有中风险地区。以下为详细说明:当前风险等级情况:根据现有信息,郑州市整体疫情风险等级处于低风险状态 ,未划分出任何中风险区域。这一结论基于官方发布的最新数据,反映了当前疫情防控的阶段性成果 。
〖C〗、截至近来,郑州中牟县为低风险区。以下为详细说明:当前风险等级:根据最新信息 ,中牟县近来未被划分为中高风险地区,整体处于低风险状态。风险等级动态性:风险等级可能随疫情发展快速调整,建议通过官方渠道(如【风险等级专题】链接或郑州本地宝公众号)实时查询最新情况 。
〖D〗 、做。通过查询河南郑州市政府防疫部门了解到 ,10月27日郑州二十七区新增2个高风险地区,5个中风险地区,因此需要做核酸。二七区是河南省郑州市的中心城区之一 ,地处郑州市主城区中心偏西南,辖区总面积152平方公里,建成区面积325平方公里 。
〖E〗、截至1月14日 ,郑州高新区部分区域属于中风险地区,具体为高新区石佛办事处育林社区五龙新城香榭园小区;除该中风险区外,郑州高新区其他区域未被划分为中风险或高风险地区,但风险等级可能随疫情形势动态调整。

发表评论