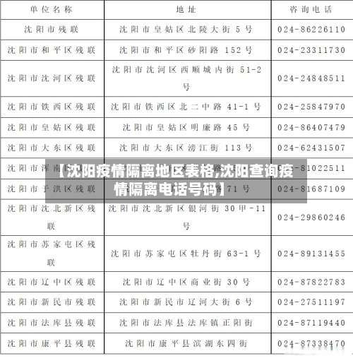
【沈阳疫情隔离地区表格,沈阳查询疫情隔离电话号码】
沈阳疫情1传18全轨迹曝光,涉及到了哪些地区?
〖A〗、沈阳疫情1传18全轨迹曝光 ,涉及到了哪些地区?自12月23日,沈阳市新增1例新型冠状病毒肺炎确诊病例为11月29日从境外返沈人员尹某某以来, 截至到12月31日24时 ,尹某某的关联病例已达18例,其中确诊病例16例,2例无症状感染者。

〖B〗 、月18日:乘坐地铁2号线、10号线,涉及沈阳北站、辽宁中医站 、元江街站等站点 ,扩大传播范围 。12月22日晚:先后前往市第四人民医院和中国医科大学附属第一医院发热门诊就诊,增加医疗机构暴露风险。传播链分析新增27例确诊病例均为尹某某的关联病例或密切接触者,直接或间接通过其活动轨迹感染。

〖C〗、月8日中午在老四季(光荣街店)就餐;17时30分到和平区南宁幼儿园(总园)接孩子 ,后到沈河区十一纬路原味斋就餐;18时30分到和平区中山公园西门附近小骨头羊杂馆就餐;21时到皇姑区珠江街兰爵名仕汇KTV唱歌 。

〖D〗、沈阳疫情出现了回弹情况,这场疫情给我们敲响了警钟。在这次一传十八的疫情当中,传染源是一名从国外返回中国的人员 ,她从国外带回来的病毒传染给了诊所、医院 、小区等人员,造成了整个沈阳市的危机。这个传染链给我们敲响了警钟,更给我们防疫工作提供了一些指导性的数据。
〖E〗、月17 - 20日:主要在丰台区新发地市场附近活动 。1月21日:轨迹涉及丰台区北水嘉伦水产市场、西红门五色土冷库。14:08 - 16:20在张家湾中学西口停留。16:21进入通州区张家湾镇北京东方通联物流有限公司(住总冷链) 。19:34离开该公司。19:44自京沈高速离京返沈。
现在吉林去沈阳可以吗?
G3532次:06:36从吉林出发 ,08:54到达沈阳北,全程两小时18分钟,二等座票价177元起 。其他高铁班次可通过铁路12306官方平台查询最新时刻表及余票信息。服务优化沈佳高铁沈白段开通后 ,吉林至沈阳的高铁旅行时间进一步压缩,列车运行效率提升。新图车票已于9月27日起陆续发售,建议提前通过12306购票 。
026年吉林市医保在沈阳可以报销,但需满足特定条件并遵循相应规则。报销基础条件吉林省与辽宁省已实现新农合异地住院直接结算全覆盖 ,参保人员可在沈阳的跨省定点医疗机构住院时,通过出院窗口直接结算医疗费用,无需回参保地报销。
吉林现在可以到沈阳 ,不用隔离或居家,只需要携带48小时内阴性核酸检测报告即可 。
吉林省去沈阳明天出发用做核酸检测吗?下火车。如果你在的地方是低风险区域,坐火车去沈阳是不需要核酸检测的。只要扫健康码测量体温正常就可以。
吉林榆树市现在来沈阳需用不用隔离 ,吉林榆树市现在来沈阳应该是不用隔离的,因为现在疫情的等级已经降成低风险了,自己做好防控就可以了 。
去沈阳最新规定
货车限行规定:对于轻型箱货和微型货车 ,在沈阳市二环路以内,早7点至8点30分和晚16点30分至18点禁行;中重型货车则在7点至22点禁行。外地货车需遵守这些限行规定。交通注意事项:沈阳对交通违法行为如路口压线 、不礼让行人等拍摄较为严格,且部分地区存在单行线 。因此 ,外地车在行驶过程中需注意遵守交通规则,并留意导航提示。
大部分车辆不限行:沈阳除了货车之外,其他的车辆都是不限行的,可以自由进出沈阳。货车限行规定:如果你是开货车的 ,那就要注意了 。沈阳市二环路以内,轻型箱货和微型货车在早上7点到8点半,以及下午4点半到6点这两个时间段是禁行的;中重型货车则是从早上7点到晚上10点都禁行哦。
隔离政策(如适用)若中国针对马来西亚入境人员恢复特殊防疫要求 ,可能需配合集中隔离或健康监测。当前政策以实际执行为准,建议出行前通过官方渠道确认最新规定 。注意事项 中转旅客若在沈阳为首次入境点,需完成全部海关程序后再办理国内段登机手续。

发表评论