最近疫情低风险地区/最近疫情低风险地区有哪些
低风险地区定义是什么?
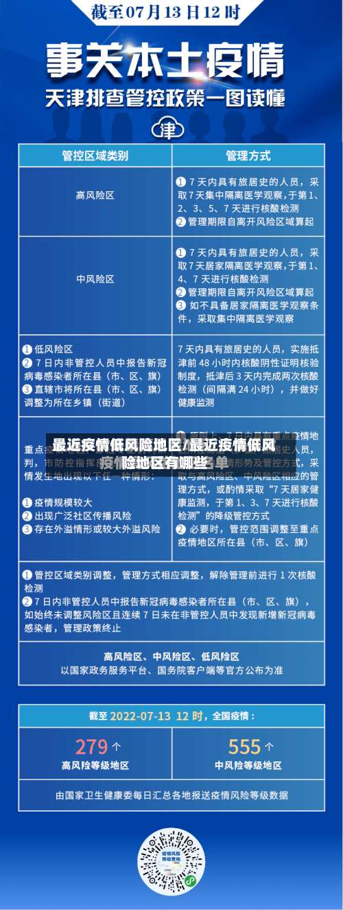
低风险地区是指该地区在疫情防控工作中,病例数量较少 ,疫情传播风险相对较低的区域。以下是关于低风险地区的详细解释:疫情传播风险较低:低风险地区表示新冠病毒疫情在特定时间段内传播范围较小,病例数量不多 。政府通过积极的防控措施,使得疫情得到较好的控制 ,将疫情传播的风险降低到相对较低的水平。

低风险地区的定义是基于县市区层面,当区域内没有确诊病例或者连续14天无新增病例时,该地区被认为是低风险。以下是关于低风险地区定义的进一步说明:无确诊病例或连续14天无新增:在低风险地区,要么完全没有确诊病例 ,要么在最近的14天内没有新增的确诊病例 。

低风险地区的定义是,以县市区为单位,如果区域内没有确诊病例 ,或者在连续14天内未出现新增确诊病例,那么该地区被视为低风险。对于新增确诊病例的管理,14天内累计不超过50例且未发生聚集性疫情的区域为中风险;而累计病例超过50例且存在聚集性疫情的则被定为高风险地区。
什么是低风险地区
〖A〗 、低风险区域是指以县市区为单位 ,无确诊病例或连续14天无新增确诊病例的地区。关于低风险区域,可以进一步了解以下信息:定义标准:一个地区要被划分为低风险区域,需要满足无确诊病例的条件 ,或者在最近14天内没有新增的确诊病例 。
〖B〗、低风险地区是指当地无确诊病例,或连续14天无新增确诊病例的地区。关于低风险地区,还可以从以下几点进行理解:定义标准:低风险地区的划分是基于当地疫情实际情况和发展趋势 ,综合考虑新增和累计确诊病例数等因素,并以县市区为单位进行划分的。
〖C〗、低风险地区是指疫情风险较低的地区 。详细解释如下: 定义与划分 低风险地区是根据疫情形势 、防控措施效果以及感染者的数量等多个因素综合评估得出的结果。一般来说,低风险地区指的是一段时间内,没有发生疫情或者疫情传播风险较低的区域。
〖D〗、低风险地区是指该地区在疫情防控工作中 ,病例数量较少,疫情传播风险相对较低的区域 。以下是关于低风险地区的详细解释:疫情传播风险较低:低风险地区表示新冠病毒疫情在特定时间段内传播范围较小,病例数量不多。政府通过积极的防控措施 ,使得疫情得到较好的控制,将疫情传播的风险降低到相对较低的水平。

疫情低风险是什么意思?
按照疫情风险评估分级标准,连续14天无新增确诊病例 ,就符合低风险区标准了 。这意味着,对于低风险地区,疾控专家认为 ,根据当前国内外疫情态势,低风险区仍存在一定的输入性病例风险,因此 ,低风险区域不等于没有风险。低风险地区实施“外防输入”策略,全面恢复生产生活秩序。
低风险不等于零风险,意味着即使区域被划定为低风险,仍存在潜在疫情传播的可能性 ,需持续落实防控措施,避免反弹 。
连续14天内无新增本地确诊病例.根据国务院联防联控机制有关要求,经市疫情防控指挥部研究决定 ,才会将中风险地区降级为低风险。
发表评论