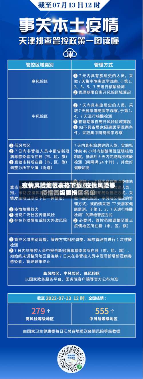
疫情风险地区表格下载/疫情风险等级表格
全国中高风险地区名单表格下载入口
〖A〗 、微信搜索公众号“广州本地宝 ” ,关注后在对话框回复【风险】,可获全国/广州疫情风险等级查询系统、中高风险最新名单+调整时间等信息 。不过该途径可能不直接提供表格下载或一键复制功能,但可以获取最新的中高风险地区名单信息,再自行总结成表格。

〖B〗、最新全国风险地区名单可通过本地宝——全国疫情中高风险地区名单查询器实时查询。查询平台:本地宝——全国疫情中高风险地区名单查询器查询入口:点击进入(实时更新)本地宝的全国疫情风险等级名单查询系统由小编们实时维护 ,风险地区有调整时会第一时间更新专题,确保用户获取的信息准确且及时。

〖C〗、查询方式一:国务院客户端小程序——疫情风险等级查询入口获取:通过微信搜索“国务院客户端”小程序,进入后即可找到“疫情风险等级查询”功能入口 。查询流程:进入小程序后 ,点击页面上部的查询按钮,系统将直接展示全国中高风险地区名单,信息一目了然 ,无需复杂操作。
〖D〗 、查询方式:点击进入上海本地宝的风险专题页面,可获取全面的风险地区数据。附加功能:关注微信公众号“上海本地宝”,在对话框搜索【风险】 ,即可便捷获取实时更新的全国疫情风险等级和中高风险地区名单 。注意:以上数据仅限于中国大陆地区,不包括港澳台。
〖E〗、截至3月21日24时,全国现有38个高风险地区 ,602个中风险地区。以下是高风险地区的详细名单:天津市 西青区(2个):精武镇“和光尘樾 ”一期建筑工地,西营门街跃升里商业街西区(三区) 。河西区(1个):天塔街清海湾大众浴池。滨海新区(1个):天津临港经济区东方星城。

全国疫情风险地区分类表
国内疫情风险地区主要分为高、中 、低风险区,划分依据包括病例数量、聚集性疫情发生情况等,具体标准如下:高风险地区:定义:累计新冠病例超过50例 ,且14天内有聚集性疫情发生 。
风险地区分类及数量 高风险地区:共12处。高风险地区通常指疫情传播风险极高、病例集中或存在广泛社区传播的区域,需采取最严格的防控措施(如封控管理 、全员核酸筛查等)。中风险地区:共26处 。中风险地区存在一定传播风险,但疫情规模相对可控 ,需采取强化管控措施(如限制聚集、分区管理、定期检测等)。
一类 、二类、三类、四类风险地区的划分主要依据媒介伊蚊的地域分布 、活跃期长短以及疫情发生的风险等因素。一类地区:定义:媒介伊蚊活跃期较长、既往报告登革热本地病例较多、聚集性疫情发生风险相对较高的省份。包括:浙江、福建 、广东、广西、海南 、云南 。
低风险地区:以县市区为单位,无确诊病例或连续14天无新增确诊病例。中风险地区:14天内有新增确诊病例,累计确诊病例不超过50例;或累计确诊病例超过50例 ,但14天内未发生聚集性疫情。高风险地区:累计确诊病例超过50例,且14天内有聚集性疫情发生 。
多地新增新冠肺炎确诊病例,按照国家新冠肺炎疫情分区分级标准 ,吉林省吉林市舒兰市调整为高风险地区,也是近来全国唯一的高风险地区;吉林省吉林市丰满区、辽宁省沈阳市苏家屯区、湖北省武汉市东西湖区调整为中风险地区。
调整疫情风险等级划分划分标准:根据全球各地疫情形势,将疫情地区划分为“高风险地区”和“病毒变异地区”两类 ,取消原有的普通“风险地区 ”。地区分类:高风险地区:近来包括俄罗斯 、印度、西班牙、荷兰等地 。病毒变异地区:近来包括巴西和乌拉圭。
东西湖区高低风险地区汇总名单表格一览
武汉东西湖区高低风险地区名单截至2022年11月25日9:00,武汉东西湖区有高低风险地区,共63处高风险,1处低风险。
天心区大托铺街道火云山庄烤全羊店(湘江南路店)自2022年3月20日起被划定为中风险地区 ,天心区其他区域风险等级不变 。图:天心区中风险地区周边环境(图片来源:网络)芙蓉区定王台街道五一华府南北栋和名汇达商务楼区域自2022年3月19日起被划定为中风险地区。
截至2022年3月3日17:50,山东中风险地区为青岛市黄岛区九龙江路53号甘水湾小区,暂无高风险地区。
全国中高风险地区最新名单(附实时查询入口)
最新全国风险地区名单可通过本地宝——全国疫情中高风险地区名单查询器实时查询 。查询平台:本地宝——全国疫情中高风险地区名单查询器查询入口:点击进入(实时更新)本地宝的全国疫情风险等级名单查询系统由小编们实时维护 ,风险地区有调整时会第一时间更新专题,确保用户获取的信息准确且及时。
全国中高风险地区名单可通过以下方式实时查询:国务院官方微信小程序:查询方式:直接点击进入该小程序,即可获取最新的全国风险等级信息。信息来源:数据来源于各地政府和卫健委的官方发布 ,确保信息的权威性和准确性。
搜索“国务院客户端”在小程序页面右上角点击放大镜图标,输入“国务院客户端”并搜索,选取官方小程序进入 。进入“疫情风险查询 ”功能在国务院客户端首页找到“疫情风险查询”入口 ,点击进入查询页面。
发表评论