疫情风险地区名单导出/疫情风险地区名单导出怎么查
2022年全国中高风险地区查询方式入口
〖A〗、022年全国中高风险地区查询可通过以下两种主要方式实现:查询方式一:国务院客户端小程序——疫情风险等级查询入口获取:通过微信搜索“国务院客户端 ”小程序,进入后即可找到“疫情风险等级查询”功能入口 。查询流程:进入小程序后 ,点击页面上部的查询按钮,系统将直接展示全国中高风险地区名单,信息一目了然 ,无需复杂操作。

〖B〗 、022年清明节期间,国内中高风险地区因疫情形势动态变化,无法直接列举具体地区名称,但可通过官方查询入口实时获取最新名单。

〖C〗、打开抖音APP首页:启动应用后 ,默认显示首页内容,点击页面顶部“同城”选项 。进入抗疫频道:在同城界面中,点击页面上方的“抗疫 ”按钮 ,系统将跳转至抗疫专题页面。查看风险地区名单:在抗疫频道页面中,点击顶部的“风险地区”选项,系统将显示包含武汉在内的全国中高风险地区实时名单。

〖D〗、全国中高风险地区查询:通过本地宝或国家政务服务平台查询实时风险等级。核酸检测机构查询:如需核酸检测 ,可查询上海24小时定点机构名单或其他地区指定检测点 。
〖E〗 、022年全国封控管控地图可通过关注地方本地宝公众号获取,以广州为例,可通过“广州本地宝”公众号查询封控地图、封控管控区范围及服务热线等信息。以下是详细介绍:查询方式:微信搜索公众号“广州本地宝” ,关注后在对话框回复【封控】,即可获取广州疫情封控地图查询入口。
〖F〗、获取全国风险等级最新名单及疫情防控措施的方式:微信搜索公众号上海本地宝,关注后在对话框回复【风险】 ,可获取全国风险等级查询入口,查看全国中高风险地区最新名单、疫情防控措施等 。由于疫情形势不断变化,中高风险地区的名单也会实时更新,建议通过官方渠道及时获取最新信息 ,以便合理安排出行和生活。
怎么在手机上查看全国中高风险疫情地区
〖A〗 、在手机上查看全国中高风险疫情地区,可通过微信《扫码抗疫情》小程序实现,具体步骤如下:步骤一:进入《扫码抗疫情》小程序打开微信 ,点击顶部“搜索小程序 ”栏,输入“扫码抗疫情”,在搜索结果中选取并进入该小程序。步骤二:选取《更多服务》进入小程序后 ,找到并点击《疫苗信息》选项,在展开的菜单中选取《更多服务》 。
〖B〗、在微信上查询全国中高风险疫情地区,可按以下步骤操作:打开微信并进入“支付”页面:打开微信应用 ,在底部菜单栏点击“我 ”,随后选取“支付”选项。进入“城市服务”板块:在“支付 ”页面中,找到并点击“城市服务”功能入口。该功能整合了各类本地化便民服务 ,包括与疫情相关的查询服务 。
〖C〗、打开微信搜索功能打开手机中的微信app,点击顶部“搜索”选项。进入粤省事小程序在搜索页面输入“粤省事 ”,点击搜索结果中的“粤省事”小程序。进入疫情区域页面在粤省事首页点击“疫情区域”选项,进入风险地区查询页面 。查看风险地区名单页面会直接显示全国高风险和中风险地区列表 ,用户可滑动查看完整信息。
〖D〗 、手动选取地区:若需查询其他地区,可点击地区选取框,在列表中查找目标省份、城市或区县 ,确认后查看对应风险等级。查看全国中高风险地区列表在风险地区页面中,继续向下滑动屏幕,可看到“全国中高风险地区列表 ”。
〖E〗、搜索政务平台在小程序搜索框中输入“国家政务服务平台” ,或通过历史记录找到该小程序并进入 。选取风险查询功能在小程序首页找到“各地疫情风险等级查询”入口,点击进入查询页面。查看全国中高风险地区在查询页面底部点击“全国中高风险疫情地区”按钮,系统将展示最新列表 ,包含地区名称 、风险等级及详细说明。
〖F〗、搜索“国务院客户端 ”在小程序页面右上角点击放大镜图标,输入“国务院客户端”并搜索,选取官方小程序进入 。进入“疫情风险查询”功能在国务院客户端首页找到“疫情风险查询 ”入口 ,点击进入查询页面。

在哪查中高风险地区
在微信上查询全国中高风险疫情地区,可按以下步骤操作:打开微信并进入“支付”页面:打开微信应用,在底部菜单栏点击“我”,随后选取“支付 ”选项。进入“城市服务”板块:在“支付”页面中 ,找到并点击“城市服务 ”功能入口 。该功能整合了各类本地化便民服务,包括与疫情相关的查询服务。
在微信中查询中高风险地区,可通过国务院客户端小程序实现 ,具体操作如下:打开微信并进入小程序界面启动微信APP,点击底部导航栏的“发现”选项,在发现页中选取“小程序”入口。
在手机上查看全国中高风险疫情地区 ,可通过微信《扫码抗疫情》小程序实现,具体步骤如下:步骤一:进入《扫码抗疫情》小程序打开微信,点击顶部“搜索小程序 ”栏 ,输入“扫码抗疫情”,在搜索结果中选取并进入该小程序 。
不用截图怎么打印出文字版高中风险地区信息
首先搜索微信国务院客户端小程序,选取“疫情风险等级查询”全国中高风险疫情地区。其次点击“一键复制”功能 ,进行选取,并确认选取。最后将全国中高风险疫情地区名单,点击一键复制文字,即可打印出文字版信息 。
行程卡截图 ,把图片打印出来即可。通信大数据行程卡,是由中国信通院联合中国电信、中国移动 、中国联通三家基础电信企业利用手机“信令数据 ”,通过用户手机所处的基站位置获取 ,为全国16亿手机用户免费提供的查询服务,手机用户可通过服务,查询本人前14天到过的所有地市信息。
第一步:识别二维码 ,打开国务院客户端小程序。第二步:点击“全国”,选取你想要查询的省、市(区) 。输入后就可以查询到这个省、市的风险等级。也可以打开微信,搜索风险等级查询 ,然后点击进入页面。在搜索结果中,点击查询更多地区,找到想要查询的省 、市(区)进行查询 。
不用支付宝可以通过江苏政务APP或微信公众号申请苏康码 ,具体申请方式如下:通过江苏政务APP申请 下载并安装江苏政务服务APP,打开后点击“防疫专区”或直接在搜索栏输入“苏康码 ”。进入“苏康码”服务页面后,若未完成江苏政务服务网的实名认证,系统会引导跳转至实名认证流程。
准备纸质版行程证明:若短信查询延迟 ,可截图保存行程卡页面(恢复后)或打印近14天行程记录作为备用 。行程码相关常见问题解答 途经中高风险地区的定义:行程卡“途经”指在某地停留 超过4小时 且使用手机打开行程码,系统自动记录为到访。若仅短暂路过(如火车/飞机经停未超过4小时),不会被标记。
近来新冠疫情风险地区(现在新冠疫情风险地
途径一:微信搜索公众号“广州本地宝 ”关注该公众号后 ,在对话框回复“风险”关键词,可获取全国或广州疫情风险等级查询系统入口 。系统会展示中高风险地区的最新名单及调整时间,信息由专业团队实时维护 ,确保准确性和及时性。此方式适合需要快速获取特定地区风险等级的用户,尤其关注广州本地情况的人群。
国内疫情风险地区主要分为高、中、低风险区,划分依据包括病例数量、聚集性疫情发生情况等 ,具体标准如下:高风险地区:定义:累计新冠病例超过50例,且14天内有聚集性疫情发生 。
科学佩戴口罩:在公共场所 、人员密集区域或与他人近距离接触时,务必正确佩戴口罩。口罩能有效阻挡飞沫传播 ,降低感染风险。例如在商场、超市、车站等场所,要全程规范佩戴口罩,不要随意摘下。保持社交距离:尽量避免前往人员密集的场所,如必须前往 ,要与他人保持至少1米以上的社交距离 。
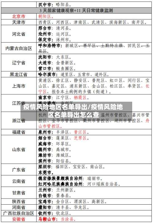
自4月25日起,北京市将朝阳区垡头街道垡头西里社区 、三间房乡艺水芳园社区、南磨房乡南新园社区、十八里店乡周家庄中路19号院和房山区窦店镇于庄村这5个地区升级为中风险地区。信息来源:4月25日北京市新型冠状病毒肺炎疫情防控工作第314场新闻发布会。
月29日,湖北首次发布《湖北省县(市 、区)新冠肺炎疫情风险等级评估报告》 ,截至2020年2月28日24时,全省低风险县(市、区)11个,中风险县(市、区)34个 ,高风险县(市 、区)58个 。 具体评估情况如下:评估标准低风险地区:无确诊病例或连续14天无新增确诊病例的县(市、区)被划定为低风险地区。
经市疾控中心评估,按照《北京市新冠肺炎疫情风险分级标准》,将这两个地区定为中风险地区。新增地区详情丰台区玉泉营街道黄土岗村:该地区因14天内累计报告2例本土确诊病例 ,被划定为中风险地区 。这一调整是基于疫情发展的实际情况和防控需要,旨在更精准地落实防控措施,防止疫情扩散。
怎么查询自己的风险地区
查自己是否属于高危手机号的方法:检查网络安全记录:使用网络安全软件或安全服务提供商的应用程序扫描手机号 ,查看是否存在安全隐患。查询个人信息是否泄漏:在网络中搜索自己的手机号,查看是否有泄漏风险 。联系运营商查询:直接联系运营商,查询手机号的安全情况,确认是否存在高危风险。
选取“防疫查询”功能:在“城市服务 ”页面中 ,通过搜索或浏览找到“防疫查询”选项并点击。此功能专门提供疫情防控相关信息的查询服务 。点击“全国中高风险疫情地区”:在“防疫查询 ”页面中,找到“全国中高风险疫情地区”选项并点击。系统将自动加载并显示最新数据。
查询方法:步骤1:打开全国疫情风险等级查询系统(通过国家政务服务平台进入)。步骤2:选取对应地区进行查询(系统支持手动选取或自动定位) 。步骤3:查看所选地区的风险等级(结果通常分为低风险、中风险 、高风险三类)。
第一步:进入国家政务服务平台打开浏览器,访问国家政务服务平台官方网站(或通过官方政务服务APP进入)。该平台由国家相关部门运营 ,提供权威的疫情风险等级信息,数据更新及时且覆盖全国范围 。
发表评论