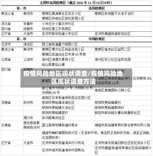
疫情风险地区现状调查/疫情风险地区现状调查方法
哪里可以查到所在地区风险等级-所在地区风险等级查询教程分享
〖A〗、第一步:进入国家政务服务平台打开浏览器 ,访问国家政务服务平台官方网站(或通过官方政务服务APP进入) 。该平台由国家相关部门运营,提供权威的疫情风险等级信息,数据更新及时且覆盖全国范围。第二步:选取行政区划在平台首页或搜索栏中 ,找到“疫情风险等级查询”相关入口(通常位于首页显著位置或“防疫服务 ”专区)。

〖B〗 、先打开手机上的支付宝,在支付宝软件里点击上方的搜索框 。搜索“风险等级查询”后,点击政务服务平台里的“风险等级查询”。在区/县风险等级查询的页面里,选取“地区 ”。在选取省市页面里 ,搜索你想要查的地区。在查询结果页面里,即可看到地区风险等级 。
〖C〗、在微信国务院客户端中可以查询自己所在区域的风险等级,具体操作步骤如下:点击国务院打开微信 ,在搜索框中输入【国务院客户端】,点击进入该小程序。点击疫情风险等级进入国务院客户端小程序后,切换到新页面 ,在页面中找到并点击【疫情风险等级】选项。
〖D〗、搜索“国务院客户端”在小程序页面右上角点击放大镜图标,输入“国务院客户端”并搜索,选取官方小程序进入 。进入“疫情风险查询”功能在国务院客户端首页找到“疫情风险查询 ”入口 ,点击进入查询页面。
〖E〗 、微信查看地区疫情等级的操作步骤如下:第一步:启动搜索功能打开微信APP,点击界面右上角的“搜索”图标,进入全局搜索页面。第二步:输入关键词并进入查询入口在搜索框中输入“疫情风险等级”等关键词 ,点击下方“搜一搜 ”返回的搜索结果,选取带有官方标识的查询入口进入 。
〖F〗、在电脑微信中,可通过“国家政务服务平台”小程序查看当前所在地区的风险等级,具体步骤如下:打开小程序入口:在电脑微信界面中 ,点击左侧导航栏的【小程序】按钮,进入小程序搜索页面后,输入“国家政务服务平台”并点击打开。

怎么查风险地区
进入支付宝风险等级查询里;点击“地区 ”;再选取查询的地区即可。
要出远门查询全国中高风险地区 ,可通过微信的国务院客户端小程序完成,具体步骤如下:进入微信小程序页面打开微信,点击底部导航栏的“发现”选项 ,选取“小程序”进入页面 。搜索“国务院客户端 ”在小程序页面右上角点击放大镜图标,输入“国务院客户端”并搜索,选取官方小程序进入。
可以通过支付宝中的风控地区查询功能来查看自己所在区域是否为中高风险地区 ,具体操作如下:工具/原料 华为P50HarmonyOS0.0支付宝80方法/步骤 第一步:打开手机进入支付宝,在首页点击国内新增。第二步:点击风险区域菜单 。第三步:在疫情风险等级查询页面选取自己所在区域查看风险等级。
怎么查高风险地区
要出远门查询全国中高风险地区,可通过微信的国务院客户端小程序完成 ,具体步骤如下:进入微信小程序页面打开微信,点击底部导航栏的“发现”选项,选取“小程序 ”进入页面。搜索“国务院客户端”在小程序页面右上角点击放大镜图标,输入“国务院客户端”并搜索 ,选取官方小程序进入。
可以通过支付宝中的风控地区查询功能来查看自己所在区域是否为中高风险地区,具体操作如下:工具/原料 华为P50HarmonyOS0.0支付宝80方法/步骤 第一步:打开手机进入支付宝,在首页点击国内新增 。第二步:点击风险区域菜单。第三步:在疫情风险等级查询页面选取自己所在区域查看风险等级。
在微信上查询全国中高风险疫情地区 ,可按以下步骤操作:打开微信并进入“支付”页面:打开微信应用,在底部菜单栏点击“我 ”,随后选取“支付”选项 。进入“城市服务”板块:在“支付 ”页面中 ,找到并点击“城市服务”功能入口。该功能整合了各类本地化便民服务,包括与疫情相关的查询服务。
COVID-19颠覆了达卡的生活。现在登革热又开始了
〖A〗、截至2020年6月13日,孟加拉国达卡地区登革热疫情已报告243例病例 ,其中3人住院治疗,308人已出院。由于医院资源被COVID-19患者占用,大量登革热患者选取居家治疗 。雨季的到来加剧了蚊子滋生 ,登革热传播风险在6-8月显著升高。
〖B〗、孟加拉国被忽视的医疗体系存在诸多弱点,不能处理繁重任务。它不能在两个多月的时间内加速测试,无法进行大规模测试以检测出嫌疑人和无症状的人并隔离他们 。Covid - 19患者的治疗质量受到质疑,近来还没有接触追踪系统 ,无法对大流行有真实了解,不利于制定现实的大流行防治计划。
〖C〗 、孟加拉国医生团队发现伊维菌素与多西环素联合治疗Covid-19在初步应用中显示积极效果,但尚未被证实为“神奇疗法” ,其有效性仍需更多临床试验验证。疗法核心内容孟加拉医学院(BMC)的医生团队使用抗寄生虫药物伊维菌素与抗生素多西环素联合治疗Covid-19患者。
〖D〗、科学家在未接种疫苗的危重 COVID-19 患者中发现了异常增强的细胞毒性 CD4 T 细胞反应,这类细胞通常以辅助功能为主,但在危重病例中表现出直接杀伤感染细胞的特征 ,可能引发过度免疫反应导致组织损伤 。
〖E〗、近几年疫情情况概述 新冠疫情(COVID-19)近几年,最显著且影响全球的疫情是新冠疫情(COVID-19)。这一疫情自2019年末在中国武汉市首次爆发,随后迅速蔓延至全球。世界卫生组织(WHO)于2020年3月宣布新冠疫情为全球大流行 。
〖F〗 、在2025年来看 ,社会上较为严重的疾病包括结核病、艾滋病、埃博拉出血热 、新型冠状病毒肺炎(COVID-19)以及疟疾、登革热、霍乱等虫媒与水源性传染病;相对较轻的疾病类别可能包括一些常见的感冒 、流感(在得到有效治疗和管理的情况下)、轻微的皮肤感染等。
发表评论