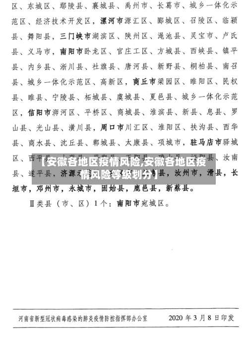
【安徽各地区疫情风险,安徽各地区疫情风险等级划分】
安徽风险地区吗现在
截至7月6日,全国现有高风险地区246个 、中风险地区140个 ,涉及北京、安徽、内蒙古 、上海、福建、江苏 、山东、陕西、辽宁9个省份,具体调整情况如下:辽宁高风险区:振兴区永昌街道振八街28-25号调整为高风险区,同时高风险区减少3个。

021年5月14日起 ,安徽省六安市金安区浙东商贸城和裕安区百川明庭小区被调整为中风险地区,其余区域维持低风险等级不变 。此次调整源于六安市裕安区确诊一例新冠肺炎普通型病例。确诊病例情况5月13日凌晨,六安市裕安区世立医院对就诊患者张某某进行例行核酸检测 ,结果呈阳性。

022年7月2日0-24时,安徽省报告新增确诊病例61例,无症状感染者231例,泗县和灵璧县多区域被调整为高风险地区 。具体信息如下:新增确诊及无症状感染者情况确诊病例:2022年7月2日0-24时 ,安徽省报告新增确诊病例61例,其中宿州市灵璧县1例、泗县60例。
安徽前往上海是否需要隔离,取决于出发地是否为中高风险地区。
安徽现在属于低风险地区 。安徽省(皖)位于中国中东部 ,东连江苏 、浙江,西接湖北、河南,南邻江西 ,北靠山东,是中华人民共和国一级行政区,省会为合肥市。安徽总面积101万平方公里;安徽现有16个地级市 ,9个县级市、50个县 、45个市辖区。安徽省是中华文明的重要发祥地。清朝初年设置江南省 。
根据安徽省应急管理厅和气象局8月8日发布的强对流天气防御提示,当前安徽省的高风险区域主要集中在沿江江北地区,尤其是沿淮淮北一带。具体需重点关注以下情况:强降水高风险区8月8日至13日 ,沿淮淮北部分地区可能出现中到大雨,局部暴雨,易引发城市内涝、农田积涝及山区地质灾害。

安徽泗县:封控管理期间,所有人员足不出户,当地疫情波及到了哪些...
安徽泗县封控管理期间,所有人员足不出户 ,当地的疫情波及到了安徽淮北、合肥 、江苏南京地区 。在安徽淮北合肥地区被感染的人员均为省外返乡人员,在6月27号的时候,当地的疫情防控中心通过筛查 ,两名外省返乡人员发现该两名成员属于无症状感染患者。
安徽多地出现疫情,泗县实施全域“足不出户 ”封控管理以应对疫情扩散风险。具体情况如下:疫情总体情况安徽在宣布取消常态化核酸检测后,自6月26日起再度出现疫情 ,3天内累计报告无症状感染者34例,打破连续25天无新增记录 。
月28日起,泗县对全县所有住宅小区、村(社区)实施“封控管理” ,所有人员足不出户,所有一线人员含机关事业单位承担防疫任务人员禁止归家,吃住在单位 ,这基本就是“全面封城”。随后安徽灵璧县也宣布“全面封城 ”。疫情外溢影响:安徽泗县疫情已经确认影响安徽合肥、江苏南京和无锡等地 。
南京无锡等等这些地方,可以说泗县的疫情在本地发展的非常迅速,而且已经影响到了其他的省,可能这是因为安徽泗县特殊地理位置所造成的。
泗县的疫情 ,不仅影响了安徽的其他县,而且还影响了江苏省的一些城市。虽然泗县已经让很多人员足不出户,但是疫情还是溢到了江苏省 。针对这次疫情 ,安徽省和江苏省进行了联合措施。这样的做法不仅有利于安徽控制疫情,也有益于江苏省控制疫情。面对泗县的疫情,国家和其他省份都派出了很多专家和医务人员。
安徽本土81例,出门游玩的注意了
月5日0-24时 ,安徽省新增本土确诊病例81例,其中宿州市灵璧县6例 、泗县75例 。 针对当前疫情形势,计划出门游玩或前往安徽等疫情发生地区的人员需注意以下事项:密切关注疫情动态安徽、江苏等地近期接连出现本土疫情 ,出行前需通过官方渠道(如卫健委网站、本地宝等)实时了解目的地及途经地区的疫情风险等级 、防控政策变化。
山区旅游要防跌防迷失 到山区或地形复杂的地方旅游,要防滑、防跌、防迷失。要牢记景区规定的行走路线,跟随导游行进 ,不要去无防护设施的危险地段 。比较好结伴游览,防止走错路迷路。注意事项四:要防“空调病”夏季旅游要防“空调病”。
行前准备:了解目的地:研究安徽省的主要旅游景点,如黄山、宏村 、九华山等,并规划您的行程 。预订住宿:提前在线预订酒店或客栈 ,尤其是在旅游高峰期。打包必需品:带上适合季节的衣物、舒适的徒步鞋、个人药品 、防晒霜、帽子、太阳镜等。携带身份证件:带上身份证 、健康码、旅行保险等重要文件 。
了解天气:在出发前,查看当地的天气预报,确保穿着合适的衣物。山区的天气可能会突变 ,所以比较好准备一些防雨的装备。穿着与鞋子:建议穿着轻便、透气的衣物和专业的徒步鞋 。因为古道的一些路段可能比较陡峭和滑,所以穿一双有良好抓地力的鞋子是很重要的。
月29日安徽省报告新增无症状感染者15例,当前正值高考中考结束且暑假临近 ,出门游玩需特别注意以下防范措施:佩戴口罩口罩是阻断呼吸道分泌物传播的有效手段,尤其在密闭空间(如交通工具 、室内景区)或人员密集场所(如商场、集市)必须规范佩戴。
安徽去上海需要隔离吗(最新防控政策)
〖A〗、安徽前往上海是否需要隔离,取决于出发地是否为中高风险地区。近来安徽省无高风险地区 ,有中风险地区(宿州市埇桥区大营镇大营新村),具体政策如下:中风险地区人员:来自安徽中风险地区(如宿州市埇桥区大营镇大营新村)的人员,来沪后需实施14天严格的社区健康管理 ,并在第14天进行2次新冠病毒核酸检测 。
〖B〗 、截至近来,从宿州前往上海是否需要隔离取决于所在区域风险等级,中风险地区人员需14天社区健康管理,低风险地区无需隔离。
〖C〗、不需要隔离。铜陵是属于安徽 ,现在安徽属于低风险区,进入上海属于跨省,需要提供7日内阴性核酸检测 ,但是不需要隔离 。
〖D〗、安徽人去上海现在需要隔离,进行必要的医学隔离防疫检查的,防止携带病毒进入上海。
发表评论