【番禺疫情低风险地区,番禺疫情低风险地区有哪些】
2022广州低风险地区有哪些?
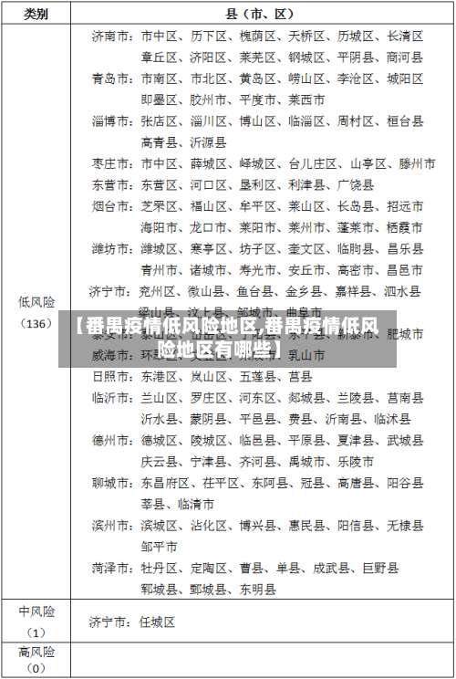
022年广州全市各区均为疫情低风险地区。以下为详细说明:低风险地区范围:2022年广州全市包括越秀区 、海珠区、荔湾区、天河区 、白云区、黄埔区、番禺区 、花都区、南沙区、从化区、增城区在内的所有区,均被划定为低风险地区 。

广州太古汇在2022年2月15日14点前后的风险等级均为低风险地区 ,但当天因疫情防控需求采取了临时管控措施。具体说明如下:风险等级情况根据信息,截至2022年2月15日14点,广州全域(包括太古汇所在区域)均为低风险地区。

当前风险等级情况根据公开信息 ,自2022年4月22日起,广州市白云区此前划定的3个中风险地区(三元里大道鸿盈汇大厦 、人和镇迪鹿酒吧、黄石街道江夏灯饰建材城)已全部调整为低风险地区 。截至最新通报,全市范围内无中高风险地区 ,整体处于低风险状态。
022年广州五一省内游不需要隔离,但特定涉疫地区来(返)穗人员需按要求落实健康管理措施。具体说明如下:省内游整体政策广东省内各地在2022年五一期间均为疫情低风险地区,省内游无需隔离 。
广州地区整体风险等级根据公开信息,2022年2月15日广州全域未出现符合中、高风险地区划分标准的疫情情况 ,因此整体维持低风险状态。具体划分标准如下:低风险地区:无确诊病例或连续14天无新增确诊病例。
广州市越秀区新型冠状病毒肺炎疫情防控指挥部办公室27日晚发布通报,自2022年11月28日0时起,光塔街 、人民街、东山街、矿泉街部分区域调整为低风险区。

广州化龙是否疫情区
〖A〗 、广州化龙是疫情区 。根据疫情实时大数据报告显示 ,截止2022年9月19日,广东省广州市新增本土无症状1例,现有确诊78例 ,累计确诊1047例。面对严峻复杂的疫情防控形势,根据上级统一安排,番禺区化龙镇于9月18日在全镇设置了16个检测点 ,迅速对辖区户籍人口和来穗人员开展第二次核酸检测工作。
〖B〗、不是 。截止2022年8月18日发布的广东省风险地区划分,广东省广州市番禺区化龙镇属于低风险地区,因此不属于口罩区。化龙镇隶属于广东省广州市番禺区 ,地处番禺区东北部,东邻石楼镇,南邻石碁镇,西邻新造镇、南村镇 ,北隔珠江与黄埔区相望。
〖C〗 、没有 。通过查询广东省番禺区的疫情信息了解到,截止2022年11月25日14时,番禺共有高风险地区16处 ,化龙镇不在名单里,化龙镇并没有封控。化龙镇,隶属于广东省广州市番禺区 ,地处番禺区东北部。
广州番禺去广西崇左要隔离吗
不需要隔离 。通过查询疫情资料显示,广州番禺和广西崇左都属于低风险地区,广州番禺和广西崇左需要持48小时核酸检测阴性证明 ,不需要隔离。
在中国大陆,粤语通行于广东、广西境内,以广州话为中心。使用人口约5000万 。
广西:广西是中国甘蔗的主要产区之一 ,其甘蔗种植面积广,产量高,品质优。在广西,甘蔗的种植遍布多个地市 ,如玉林、博白 、贵港、崇左、横县、龙州 、灵山等地。广东:广东也是甘蔗的重要产区,主要分布在翁源县、广州番禺、江门新会等地。
南越国的主要城市包括苍梧(广西梧州) 、桂林(广西桂林)、合浦(广西北海)、交趾(今广东广州) 、九真(越南国内)、象郡(广西崇左)等地 。汉朝初年,南越国是一个独立的国家 ,被称作越国,因地处最南端,史称“南越国 ” ,国君为赵佗。赵佗原为秦朝时期番禺(今广州)太守任嚣的部下。
两广包括现在的广西和广东,在汉朝时候,存在一个南越国 ,汉武帝时候被吞并 。
广州番禺可以正常出入吗
广州番禺解封后一般可以正常上班,但需遵守解封后的相关防疫规定,做好个人防护并配合交通、社区等管理措施。
广州番禺区的交通管理措施中 ,只有北面靠近珠江水道的部分区域对外地车牌有所限制,而番禺区的其他地方则没有这样的限制。这意味着,如果你驾驶外地车牌的车辆进入番禺区,除了北面靠近珠江水道的区域 ,其他地方都可以通行 。广州实施的限行措施“开四停四”是一项旨在缓解交通拥堵和空气污染的政策。
总之,在确保符合疫情防控要求并做好个人防护的前提下,深圳现在是可以去广州番禺的。
开车去广州番禺一般不需要预约 。但需要注意的是 ,广州实施了特定的限行政策,对于外地车牌车辆有一定的限制。限行时间:每天上午7时至9时。每天下午17时至19时 。
可以。广州番禺现在可以正常出入的(时间截止至2022年8月25日),该地区属于低风险区域 ,低风险地区内人员离穗需持48小时核酸检测阴性证明。广州番禺一般指番禺区。番禺区,广东省广州市市辖区,位于广州中南部 通过查询相关资料显示 ,今天还能出番禺区 。
发表评论